最新消息
最新公告
系所公告
活動與演講
獎學金公告
徵才訊息
招生資訊
大學部
碩士班
博士班
招生策略中心
系所簡介
沿革和主任的話
教育目標
特色與發展策略
規章辦法
研究實驗室
奈米材料
精密陶瓷粉末合成及材料覆膜技術
高分子薄膜技術
特用化學材料
精密分離技術
能源技術
程序系統工程
人工智慧實現智慧生產/研發
資源回收與回收物轉化為可再利用材料
電子封裝
公用實驗室
師資
專任師資
兼任師資
行政人員
退休教師
歷屆系主任
課程資訊
大學部
碩士班
SharePoint 化材研究所
新生入學資訊
碩士班修課規定
碩一重要時程
碩二重要時程
化工與材料研討會
博士班
博士班修課規定
博士班重要時程
學位考試流程
校外實習
高中生園地
化材懶人包
寬廣的未來之路
研究方向
化材系獎學金簡介
擺脫路癡、晉升淡水達人
獎助學金
大學部
研究所
學校公告
化材系獎學金簡介
English
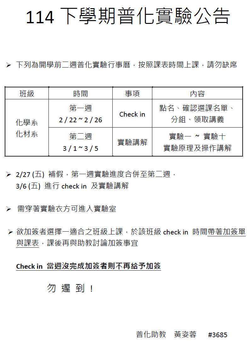
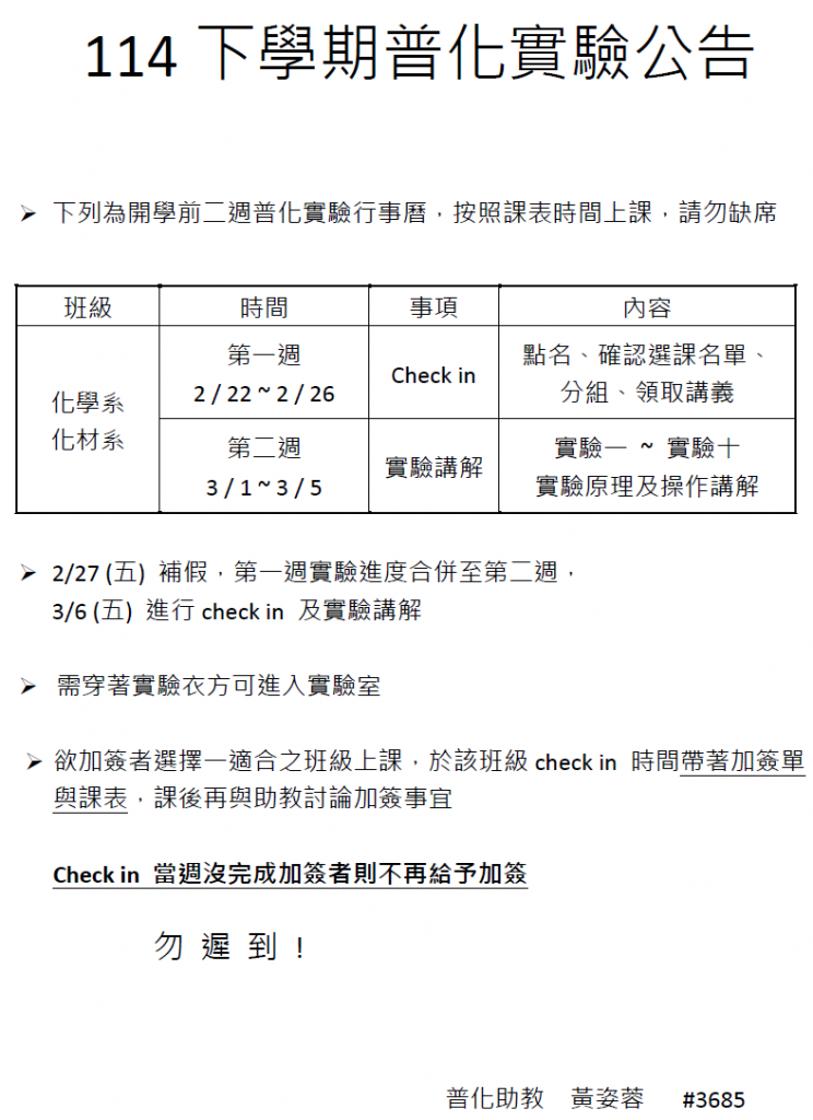
114(2) 大一-普化實驗 Check In 公告
2026-01-30
回上一頁